« terug naar overzicht bedrijfswijzes
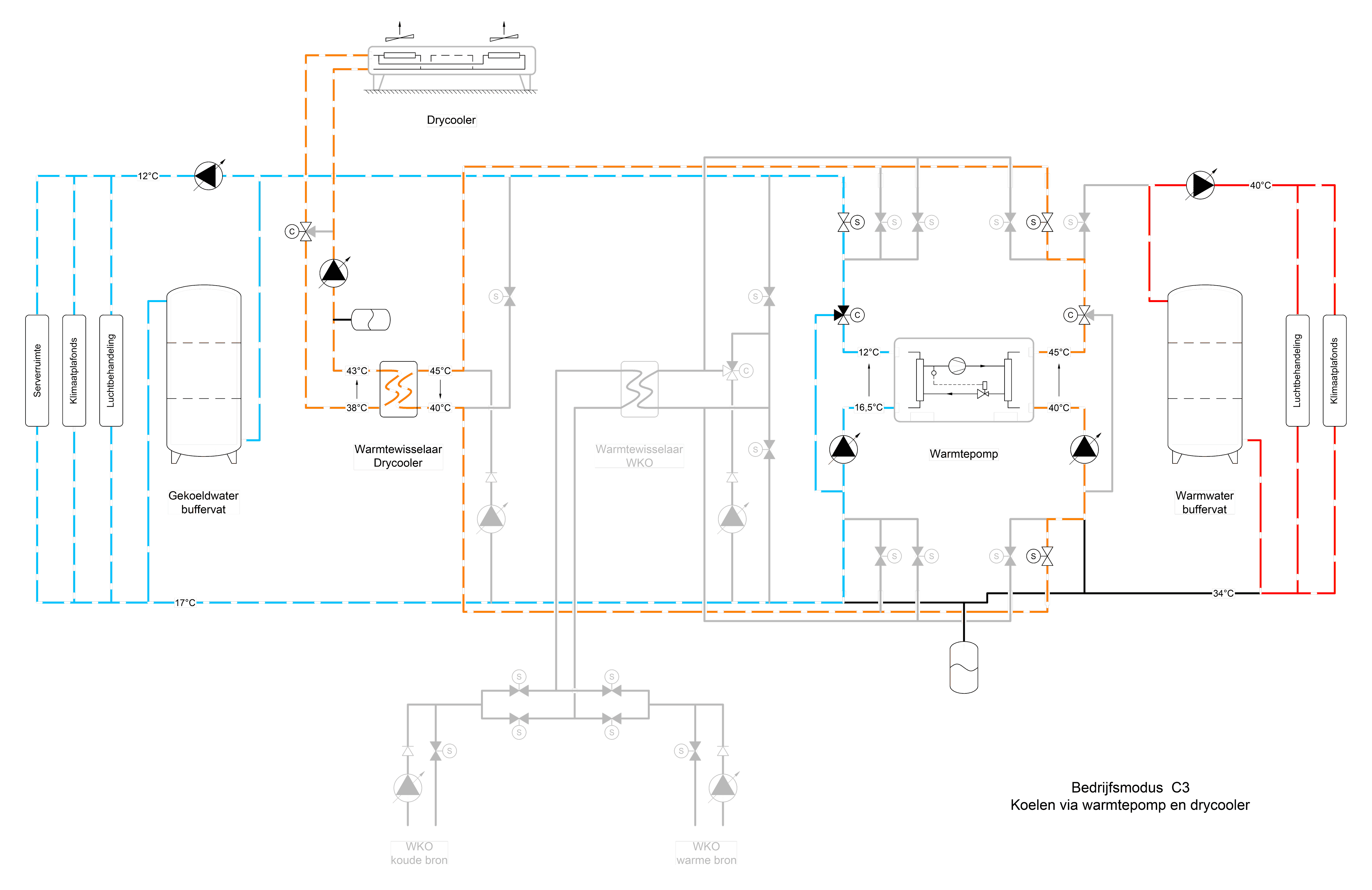
Het GKW-retourwater wordt door de warmtepomp icm. de drycooler gekoeld naar 12°C.