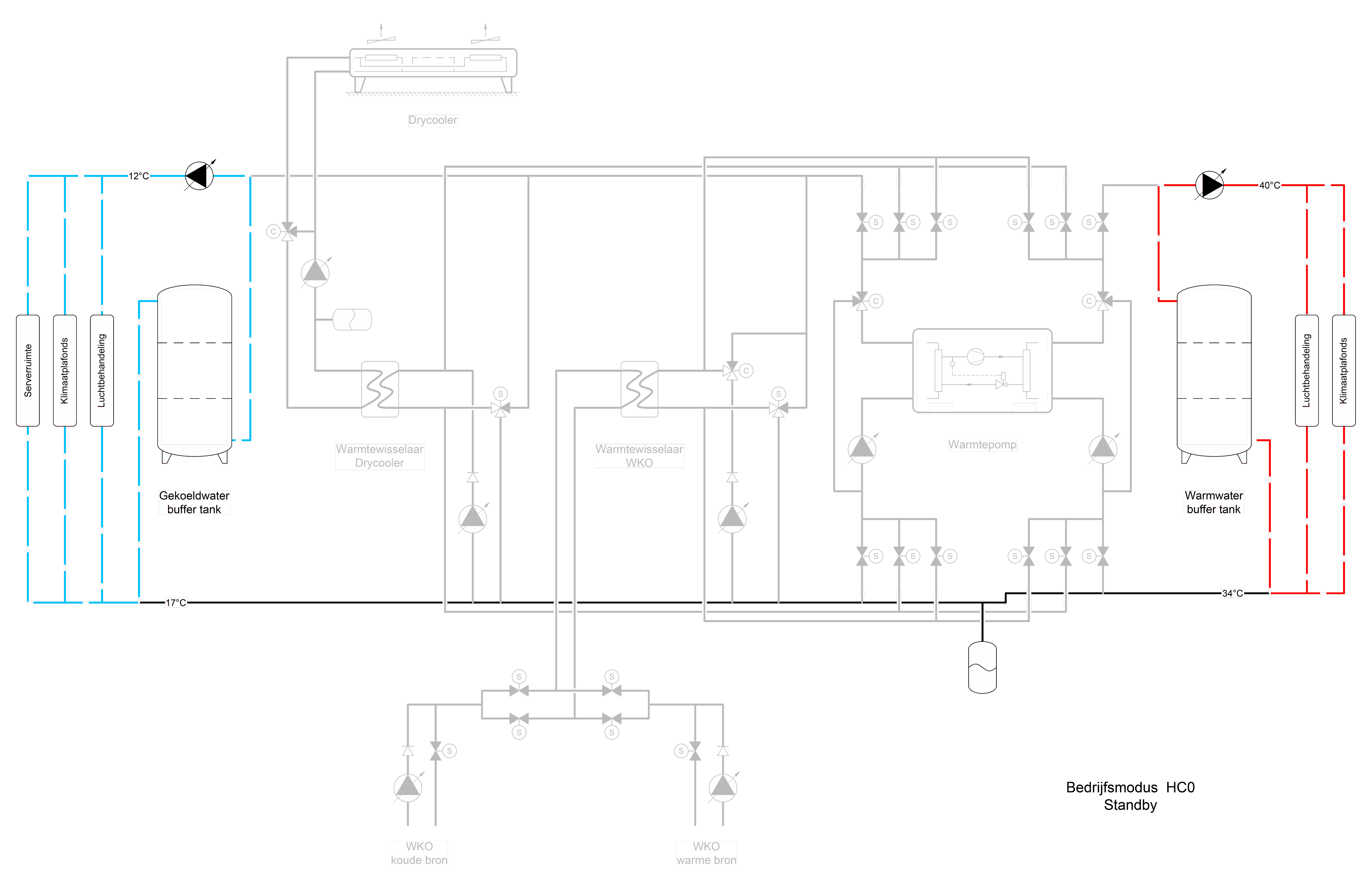
Energiecentrale in rust: geringe warmte- en koelvraag wordt gedekt vanuit de buffers.